
产品介绍
KH-SK系列大功率直流稳压稳流电源由我公司为科研及工业应用而自主研发生产的一款高性能直流电源供应器,内部采用进口英飞凌IGBT模块调整模式,输出整流二极管采用美国仙童,大幅度减少发热量,同时降低机器损耗,提升电源效率,延长机器使用寿命。变压器铜线采用紫铜材质,减少铜线发热损耗。散热器采用定制高密齿散热器,提高散热效率,风扇采用进口轴承风扇,降低风扇噪音,延长风扇使用寿命,其他元器件均采用国内优质元器件,使电源整体性能得到大幅度提升。
本系列产品具有操作简单,体积小,效率高,高精度,高稳定等性能,配备先进的LCD液晶显示,具有完善的过压,过流,过温,短路保护,让用户使用产品更放心,更稳定,更可靠。是研究单位,实验室测试,生产线产品测试电源的最优选择。
性能特点
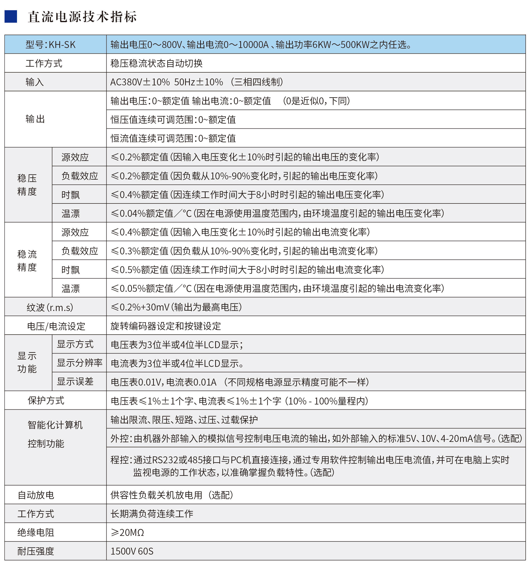
●规格︰输出电压0―额定电压,输出电流O―额定电流;
●功率因数校正(选配);
●电压电流预置:面板自带预置按键,可预先设定电压电流值;
●稳压稳流:电压电流值从零到额定值连续可调,稳压稳流自动转换;
●过压保护∶保护值为额定值的10%保护后机器自锁,重启机器自动解锁;
●过流保护:额定电流输出过载保护,短路保护;
●短路保护:允许在任何状态下长期短路或短路开机;
●短路报警:当输出短路时,电源声光报警;
●输出显示:LCD液晶显示,支持中英文显示;
●程序输出:根据编程来实现复杂波形满足不同客户需求(选配);
●脉冲工作:可配时间控制器构成直流脉冲电源(选配);
●智能化:可与计算机连接,组成计算机监控的智能型电源,支持标准SCPI通讯协议;
●模拟信号接号:用户可采用0 ~5V;0~10V或4 ~20mA信号控制电源输出的电压和电流(选配);
●特殊定制:提供特殊规格电源尺寸设计,特殊电源定制(提前声明)。

(所有技术参数的更改以客户定制数据或者最新数据为准)
定制信息:请说明输出最高电压值,最大电流值。也可根据您的规格要求定制各类规格型号的电源。
欢迎来到咨询!市场部孙经理 0514-87979963 13773587351,维多利亚老品牌vic - 值得信赖将针对您的规格要求作详细的技术指标和报价单供您参考。恭候您的垂询!